大学实验报告(请先看公告)
查询订单
产品详细信息
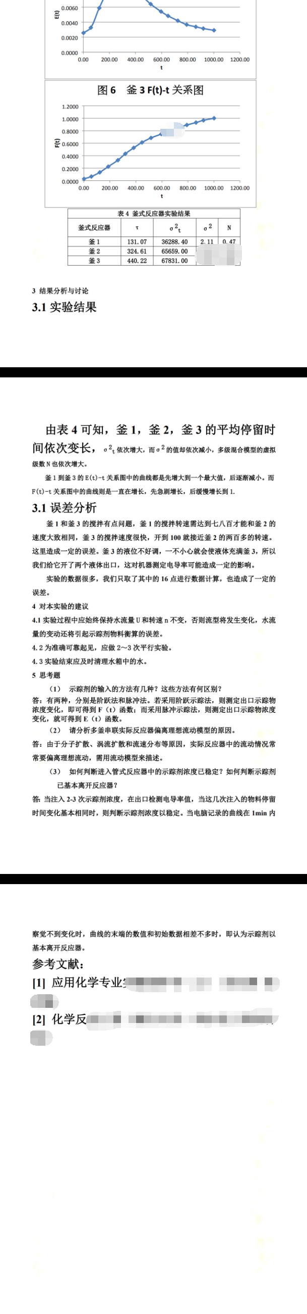
续均相反应器停留时间分布的测定
自动发货
库存(1)
¥ 5.00
¥ 0.00
电子邮箱
购买数量
支付方式
提交订单
商品详情
提示
×